
北京理工大学贺志远教授课题组与蔡政旭教授课题组合作,在“不可见冰”高对比成像研究中取得重要进展。相关研究成果以Ion-Specific Freezing-Induced NIR Phosphorescence: Interfacial Synergy Enables Imaging of “Invisible Ice”为题,在化学顶级期刊《Angewandte Chemie International Edition》上发表。北京理工大学材料学院贺志远教授、蔡政旭教授和陈笑非教授为论文共同通讯作者,董宇平教授对该工作给予了重要指导。
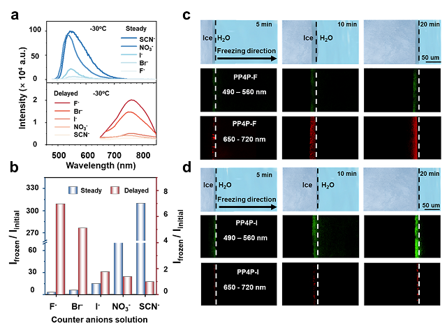
结冰广泛存在于航空、电力和风能等领域,但透明冰或“不可见冰”往往难以通过传统方法准确识别。针对这一问题,研究团队设计并合成了一系列离子型发光探针PP4P-X(X = F-, Br-, I-, NO3-, SCN-),系统研究了不同反离子对冻结诱导发光行为的影响。研究发现,冻结过程普遍能够增强其荧光,而近红外磷光的开启则表现出显著的离子特异性,其中PP4P-F的冻结诱导增强响应最为显著,PP4P-Br次之,其余探针则未表现出明显的近红外磷光增强现象。。
机理研究表明,PP4P-F和PP4P-Br在冰-水界面的特异吸附可诱导探针分子在冻结前沿形成致密聚集,从而促进系间窜越并抑制三重态非辐射衰减,最终实现近红外磷光增强。基于这一机制,PP4P-F能够在聚氨酯海绵、水凝胶、生物组织和冻土等复杂体系中实现高对比度冰成像,冻结后信噪比最高提升152倍,并可用于风洞条件下模型飞机结冰位置与厚度演化的可视化监测。该工作为复杂环境中“不可见冰”的非接触、原位、定量检测提供了新方法,也为离子调控冻结界面发光材料的设计提供了新思路。

图1. 离子型探针PP4P-X(X = F-, Br-, I-, NO3-, SCN-)的分子结构及其光物理性质

图2. PP4P-F在冻结-融化过程中的发光响应演化及宏观成像

图3. 冰-水界面冻结诱导发光的离子特异性及原位成像表征

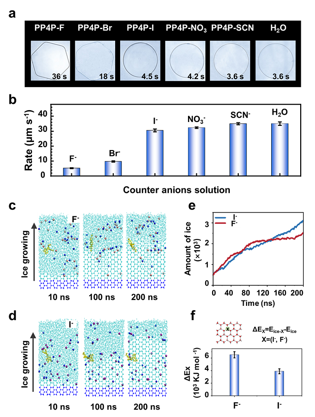
图4. 不同反离子对冰晶生长行为及冰-水界面作用机制的调控

图5. PP4P-F在复杂介质中“不可见冰”的高对比度近红外磷光成像

图6. 冻结诱导近红外磷光策略在风洞条件下模型飞机结冰监测中的应用
该研究工作得到了国家自然科学基金区域创新发展联合基金(U24A20495)、国家自然科学基金项目(22122206、12304098、52473290、W2512062、23CAA01015)、北京市科技计划项目〔新材料技术前沿创新专项,Z231100006023013〕、北京市自然科学基金项目(2232022)、河北省自然科学基金项目(B2025105007)以及中央高校基本科研业务费专项资金(GW2025-33)的资助。
全文链接: https://doi.org/10.1002/anie.7443864